Preventivní údržba
Preventivní údržba snižuje riziko kritické poruchy
Bez údržby majetku obecně a z toho výrobního zařízení zvláště se dříve nebo později zastaví provoz každé organizace. Údržbu je proto nezbytné považovat jako zdroj výrobního procesu a nikoli pouze jako nákladovou položku. Údržba je svojí podstatou mnohem náročnější proces než samotná výroba.


Autoři: prof. Ing. Martin Pexa, Ph. D. (TF ČZU a ČSPÚ) –doc. Ing. Zdeněk Aleš, Ph.D. (TF ČZU a ČSPÚ)– Ing. Jan Hroch (ČSPÚ) a Ing. Bohuslav Peterka, Ph.D. (TF ČZU, ČSPÚ a ETC)
Proces výroby je zpravidla pečlivě naplánován, má do detailu rozpracované technologické postupy, plánování se řídí kusovníky nebo recepturami aj., kdežto údržba je proces velmi variabilní a většina rozhodování má intuitivní či expertní charakter, přičemž každé rozhodnutí ovlivňuje náklady. Údržba po poruše je ryze náhodný (stochastický) proces, ať již jde o okamžik vzniku poruchy a následné opravy nebo o její rozsah se všemi negativními dopady. Vzniklé poruchy zastavují výrobní proces, vyvolávají neplánované prostoje a následující výpadky výroby a havarijní a kritické poruchy přinášejí rizika nežádoucích událostí ekonomického, environmentálního a/nebo bezpečnostního charakteru (zranění či úmrtí). Moderní údržba ke snížení těchto nežádoucích následků údržby po poruše přichází obecně s údržbou preventivní a v poslední době s údržbou prediktivní (založenou na diagnostice monitorování a předpovědi technického stavu pro obnovu) s proaktivním vykonáváním (údržbář vyhledává příčiny poruchy, odstraňuje je a teprve potom provádí vlastní opravu poškozeného objektu). Přední světoví odborníci v oblasti Průmyslu 4.0 radí a doporučují aplikovat prediktivní údržbu všude tam, kde je to technicky možné a ekonomicky výhodné.
Definice rizika a jeho ošetřování
Riziko je definováno jako účinek nejistoty na dosažení cílů. Účinek je odchylka od očekávaného – kladná a/nebo záporná. Cíle mohou mít různá hlediska (jako jsou finanční, zdravotní, bezpečnostní a environmentální) a mohou být uplatňovány na různých úrovních (jako je strategická úroveň, úroveň týkající se celé organizace, projektu, produktu a procesu). Rizika jsou často charakterizována odkazem na potenciální události a následky nebo na jejich kombinaci. Riziko se často vyjadřuje jako kombinace následků události (včetně změn okolností) a s ní související možnosti výskytu. Nejistota je stav dokonce i částečného nedostatku informací související s pochopením nebo znalostí události a jejích následků nebo možnosti výskytu [2, 5]. Norma [3] definuje riziko jako kombinaci pravděpodobnosti výskytu poškození a závažnosti tohoto poškození. Poznámka: V obvyklém případě, kdy lze závažnost poškození kvantifikovat, se místo „kombinace“ používá „součin“.
V naznačeném pojetí jde o kvantifikaci rizika kritické nebo havarijní poruchy jako nebezpečné události:
- kritická porucha je porucha, o které se usuzuje, že může způsobit úraz osob, značné materiální škody nebo může mít jiné nepřijatelné následky, nebo
- havarijní porucha je náhlá porucha, která končí úplnou neschopností objektu vykonávat požadované funkce a velkými náklady na odstranění následků [1].
Aktualizovaná norma [1] v souvislosti s výše uvedenými termíny definuje kritičnost poruchy nebo poruchového stavu jako závažnost důsledku s ohledem na specifikovaná kritéria hodnocení, což je jeden činitel rizika.
Riziko kritické poruchy Riskkp (1) je dáno peněžním vyjádřením v Kč vztahem Riskkp (tp) = Fkp (tp) · ckp kde: Fkp(tp) je pravděpodobnost kritické poruchy v době provozu do preventivní údržby tp a Ckp je ztráta (ocenění závažnosti) způsobená kritickou poruchou v Kč.
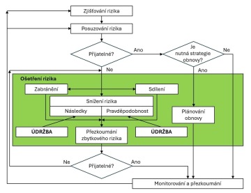
Ošetřením rizika se rozumí proces volby a uplatňování opatření pro modifikaci rizika. Termín „ošetření rizika“ se někdy používá i pro samotné opatření. Mezi opatření pro ošetření rizika lze zahrnout zabránění, snížení, optimalizaci, přenos nebo zachování rizika. Proces ošetřování rizika je znázorněn na obr. 1. Právě do procesu ošetřování rizika by měla vstupovat údržba s nápravnými a preventivními opatřeními.

Obr. 1 Proces ošetřování rizik podle [4]
Nástroje údržby pro zvýšení bezporuchovosti a snížení rizik
Údržba může zvyšovat bezporuchovost snižováním pravděpodobnosti kritických a havarijních poruch. Základním nástrojem snižování pravděpodobnosti těchto poruch je [8]:
a) preventivní údržba:
- periodická,
- diagnostická (podle stavu, prediktivní, proaktivní),
b) zálohování objektů:
- nezatížená (studená) záloha,
- zatížená (horká) záloha.
Údržba může snižovat rizika kritických a havarijních poruch výše uvedenou cestou zvyšování bezporuchovosti a dále snižováním dopadů (následků, důsledků) nežádoucích událostí kritických a havarijních poruch instalováním prvků:
- pasivní ochrany (zábradlí, ochranné bariéry apod.) a
- aktivní (laserová závora, automatické hasební zařízení apod.) bezpečnosti. [4]
Např.: osobní automobil – deformační zóny, výztuhy apod. – pasivní bezpečnost; airbagy, ABS, ESP (Electronic Stability Programme) apod. – aktivní bezpečnost.
Lze shrnout, že ošetřováním rizika současně hledáme cesty ke zvyšování bezporuchovosti na straně jedné a na straně druhé ke snižování dopadů havarijních a kritických poruch, tedy bezporuchovost je přímou složkou (činitelem) rizika.
V tabulce 1 jsou uvedeny možnosti ovlivnění nebezpečné události (havarijní a kritické poruchy) a následného poškození údržbou. Jde o takové metody a nástroje (manažerské, semikvantitativní i kvantitativní), jako jsou revize elektrických, plynových a zdvihacích zařízení a tlakových nádob, metody BOZP, LOTO (Lockout / Tagout), ISO 45001, FMECA, RCM, FRACAS, RCFA, ISO 9001 aj. [8]
Tab. 1 Možnost ovlivnění nebezpečné události a následného poškození údržbou
|
Poškození |
Činnosti údržby |
Použité nástroje |
|
Fyzické zranění |
Revizní prohlídky a nápravná opatření |
Revize elektrických, plynových a zdvihacích zařízení a tlakových nádob, metody BOZP, LOTO (Lockout/Tagout), ISO 45001 aj. |
|
Újma na zdraví lidí |
Revizní prohlídky a nápravná opatření |
Systémy environmentálního managementu (EMS), pracovní prostředí, BOZP, aj. |
|
Škoda na majetku |
Preventivní údržba |
FMECA, RCM, FRACAS, RCFA, ISO 9001 aj. |
|
Škoda na životním prostředí |
Revizní prohlídky a nápravná opatření, preventivní údržba |
Revize tlakových nádob, údržba zaměřená na integritu, seřizování, ISO 14001 EMS aj. |
Preventivní údržba snižuje riziko
Riziko kritické poruchy lze snižovat optimalizovanou periodickou údržbou podle vztahu (2)

kde u(tp) jsou jednotkové náklady na provoz a obnovu v závislosti na intervalu periodické údržby tp, je střední doba provozu do obnovy, NO jsou náklady na preventivní obnovu (údržbu).
Průběh nákladů na provoz a obnovu, jejich minimalizace a velikost rizika je zřejmá z
obr. 2. Dále je patrno, že při údržbě po poruše je velikost rizika riskkp a po aplikaci optimalizované periodické údržby riziko kleslo na hodnotu riskopt a rovněž jednotkové náklady na riziko a obnovu u(tpo) klesly na minimum.

Obr. 2 Minimalizace rizika periodickou údržbou
Na obr. 3 je naznačeno snižování rizika kritické poruchy diagnostickou údržbou při individuálním sledování objektů. Technický stav objektu (pokud je to technicky možné a ekonomicky výhodné) je nejlépe spojitě diagnosticky monitorován a posuzuje se průběh signálu. Stanoví se mezní hodnota signálu pro obnovu (MSO) tak, aby se předešlo kritické poruše. Při jejím dosažení je objekt obnoven a riziko je s velkou pravděpodobností eliminováno [6]. V případě, kdy se diagnostický signál mění skokem a kdy diagnostiku nejsme schopni uplatnit - nelze poruchu predikovat a není šance takové kritické poruše zabránit. Riziko se realizuje v plné výši [7].

Obr. 3 Princip snižování rizika kritické poruchy diagnostickou údržbou
Závěr
- Údržba po poruše ze své podstaty pouze kopíruje inherentní (vloženou) bezporuchovost objektů u primárních (nezávislých) poruch a ještě navíc nebrání nežádoucím sekundárním (závislým, vynuceným) poruchám, které jsou způsobeny poruchou primární. Způsobuje provozní ztráty vyvolané sekundárními poruchami, neplánovanými výpadky výroby a případnými nežádoucími dopady na bezpečnost provozu a životní prostředí.
- Preventivní údržba (periodická, diagnostická podle stavu, prediktivní) přispívá ke zvyšování bezporuchovosti tím, že snižuje pravděpodobnost poruchy (údržba provedená před vznikem poruchy se nezapočítává jako porucha, započítávají se pouze poruchy, kterým systém preventivní údržby nezabránil).
- K ošetřování (snižování) rizik přispívá zvláště preventivní údržba tím, že snižuje pravděpodobnost nebezpečných události (kritických poruch) a obecné činnosti údržby mohou přispět zálohováním rovněž ke snížení pravděpodobnosti poruch a dále různými opatřeními (např. montáží zábran, krytů, zádržných nádrží apod.) ke snížení následků rizik.
- Všechna rozhodnutí údržby je nutno posuzovat ekonomickými kritérii a pro dané objekty a podmínky je třeba volit správný systém údržby (údržbu po poruše, periodickou nebo diagnostickou podle stavu nebo prediktivní údržbu). Světový trend je uplatňovat diagnostickou prediktivní údržbu (založenou na znalosti konkrétního technického stavu a predikci dispozičního užitečného života) všude tam, kde je to technicky možné a ekonomicky výhodné.
Poděkování
Článek vznikl za podpory Technologické agentury České republiky TAČR – projekt FW06010124 – Prediktivní údržba strojních zařízení s využitím statistických a provozních dat v rámci Průmyslu 4.0, interní číslo ČZU 2023: 31190/1414/4134.
Literatura
[1] ČSN IEC 60050-191 Mezinárodní elektrotechnický slovník – Část 191: Spolehlivost
[2] TNI 01 0350:2010 Management rizik – Slovník
[3] ČSN IEC 61882:2002 Studie nebezpečí a provozuschopnosti (studie HAZOP) – Návod k použití
[4] ČSN IEC 62198 Management rizika projektu – Směrnice pro použití
[5] ČSN ISO 31000:2010 Management rizik – Principy a směrnice
[6] Legát, V. Kolik systémů managementu údržby směřuje k její excelenci? Konference Národné fórum údržby 15. a 16. 5. 2006, vydavatel Žilinská univerzita 2006, s. 32-40, ISBN 80-8070-541-0
[7] Legát, V. a kol. Management a inženýrství údržby. Druhé doplněné vydání. Praha: Kamil Mařík – Professional Publishing, 2016. ISBN 978-80-7431-163-5.
[8] Legát, V. Správná údržba snižuje rizika. In: Sborník konference Národné fórum údržby konané 31. 5. 2011, vydavatel Žilinská univerzita 2011, ISBN 978-80-554-0363-2